❗️终于可以开源了[NodeCrypt]端到端加密聊天系统——cloudflare workers版
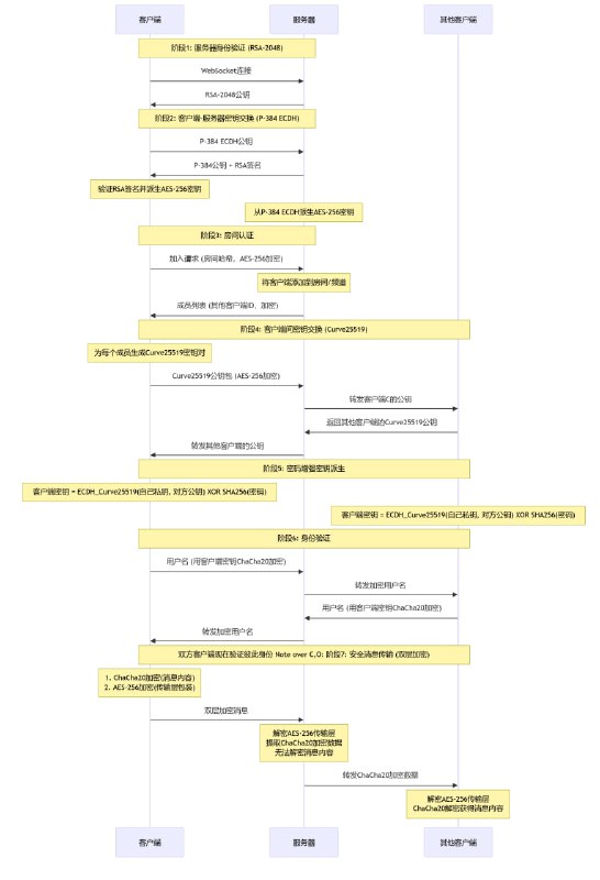
一个部署在cloudflare worker上的端到端加密聊天软件,界面参考了telegram。挺有趣的AI辅助编程的实践产品,说明没有太多基础的开发者在了解技术原理后也可以借助AI创造出非常不错的产品。
项目地址: https://github.com/shuaiplus/NodeCrypt
体验地址: nodecrypt.elyar430.workers.dev or crypt.works
原帖地址:https://www.nodeseek.com/post-350386-1
一个部署在cloudflare worker上的端到端加密聊天软件,界面参考了telegram。挺有趣的AI辅助编程的实践产品,说明没有太多基础的开发者在了解技术原理后也可以借助AI创造出非常不错的产品。
补充说明,这个作品可以看作cloudflare worker的Durable Objects很好的实践,Durable Objects是给worker加内存状态的,其实有不少玩法,聊天室是非常典型的高度契合的应用。
Durable Objects以前需要收费worker套餐的,加状态不利于分布式,出于控制成本可以理解。但今年cf大善人把Durable Objects下放给免费套餐了,这个东西在生态上挺重要的,没有内存状态有些功能就是没法完全serverless化。
项目地址: https://github.com/shuaiplus/NodeCrypt
体验地址: nodecrypt.elyar430.workers.dev or crypt.works
原帖地址:https://www.nodeseek.com/post-350386-1