开源项目 - MedicNex-File2MD 支持123种文件格式转换为Markdown

MedicNex File2MD 是一个基于 FastAPI 开发的微服务,支持将多达123种文件格式(涵盖文档、音频、视频、图片、代码等)统一转换为便于大模型理解的 Markdown 代码块格式。系统集成 PaddleOCR 和 AI 视觉识别,支持并发图片与音频处理,提升处理速度 2-10 倍。支持 Docker 容器化部署与 API Key 鉴权,适用于批量文件转换与异步队列处理。更新版本新增音视频转录、SRT字幕生成及 Apple iWork 套件支持。

GitHub - medicnex-file2md

💡 本频道仅作项目分享,风险自控

📮分享投稿 ☘️频道 🍵茶馆
适用于Proxmox VE的轻量级监控应用程序,可通过简单的Web界面显示虚拟机和容器的实时状态
https://github.com/rcourtman/Pulse
#singbox #配置

1.12.x


1.11.x

可以搭配substore文件+脚本操作动态生成配置[脚本来自@xream] [使用教程]
https://raw.githubusercontent.com/qiuxiuya/qiuxiuya/main/singbox/config/substore.js#name=单条订阅名&outbound=%40Global-%EF%BD%9E%5E(%3F!.*shadowTLS).*%24

or
https://raw.githubusercontent.com/qiuxiuya/qiuxiuya/main/singbox/config/substore.js#name=组合订阅名&type=1&outbound=%40Global-%EF%BD%9E%5E(%3F!.*shadowTLS).*%24
7 款超好用的 AI 法律助手,让你轻松应对法律问题!

详细介绍:https://mp.weixin.qq.com/s/oiEKiTmqkNWYhObOg2GshA

工具清单如下:
1.阿里通义法睿:https://tongyi.aliyun.com/farui/home
2.秘塔 MetaLaw:https://meta.law/
3.同花顺法智:https://www.fazhi.law/
4.百度法行宝:https://ailegal.baidu.com
5.语迟 SLAW:https://chat.slaw-ai.com/
6.元典智库:https://www.chineselaw.com/tyjs/index
7.海瑞智法:https://www.hairuilegal.com
Pixel Camera 转生:https://apps.apple.com/app/id6742591546

Adobe 实验室出品,性能耗费巨大(五张提示过热、十张整机降频、热状态critical——),但是效果超级棒。自带类似SRZ的技术和夜景模式。

设备最低支持到 12 Pro,非 Pro 机型需要 iPhone 14 起。iPad 与 SE 机型均不支持。
过Cloudflare啥的没问题,扣款验证一律不过。
4031630142117745|10/29|910|
4031630102620449|10/29|810|
4031630148300535|02/29|696|
4031630313361221|05/29|580|
4031630340983062|01/29|284|
4031630418410170|12/29|286|
4031630423280295|03/29|944|
4031630523107083|01/29|013|
4031630598557097|09/29|074|
4031630695453463|11/29|482|
4031630701272071|12/29|618|
4031630707108444|04/29|162|
4031630733407174|12/29|213|
4031631234871223|02/30|686|
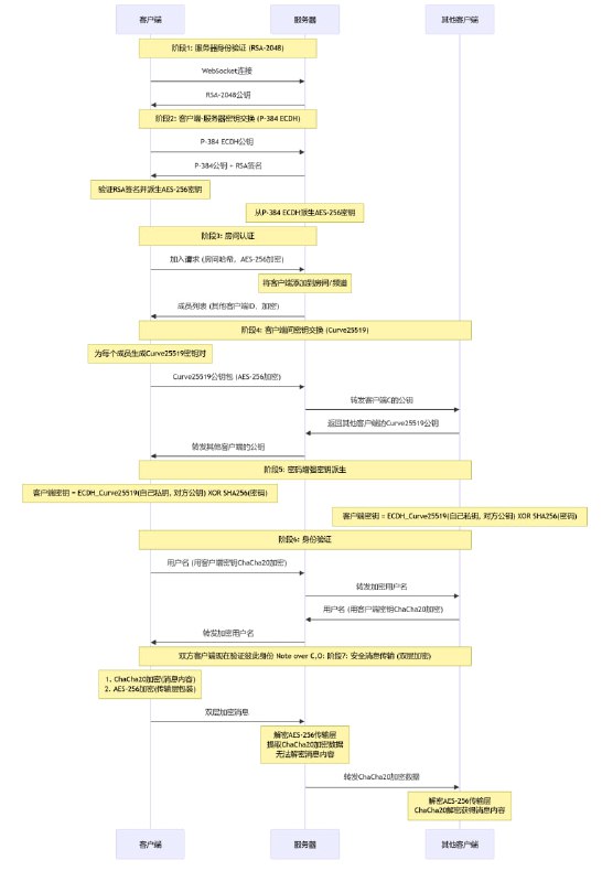
❗️终于可以开源了[NodeCrypt]端到端加密聊天系统——cloudflare workers版

一个部署在cloudflare worker上的端到端加密聊天软件,界面参考了telegram。挺有趣的AI辅助编程的实践产品,说明没有太多基础的开发者在了解技术原理后也可以借助AI创造出非常不错的产品。

补充说明,这个作品可以看作cloudflare worker的Durable Objects很好的实践,Durable Objects是给worker加内存状态的,其实有不少玩法,聊天室是非常典型的高度契合的应用。

Durable Objects以前需要收费worker套餐的,加状态不利于分布式,出于控制成本可以理解。但今年cf大善人把Durable Objects下放给免费套餐了,这个东西在生态上挺重要的,没有内存状态有些功能就是没法完全serverless化。


项目地址: https://github.com/shuaiplus/NodeCrypt
体验地址: nodecrypt.elyar430.workers.dev or crypt.works

原帖地址:https://www.nodeseek.com/post-350386-1
谷歌开源的可运行自家端侧多模态模型 Gemma 3n 的 Android 应用

https://github.com/google-ai-edge/gallery/releases/tag/1.0.3

from 每周一书 🎉

🗒 标签: #Google
📢 频道: @GodlyNews1
🤖 投稿: @GodlyNewsBot
Back to Top