开源项目 - MedicNex-File2MD 支持123种文件格式转换为Markdown
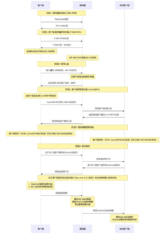
MedicNex File2MD 是一个基于 FastAPI 开发的微服务,支持将多达123种文件格式(涵盖文档、音频、视频、图片、代码等)统一转换为便于大模型理解的 Markdown 代码块格式。系统集成 PaddleOCR 和 AI 视觉识别,支持并发图片与音频处理,提升处理速度 2-10 倍。支持 Docker 容器化部署与 API Key 鉴权,适用于批量文件转换与异步队列处理。更新版本新增音视频转录、SRT字幕生成及 Apple iWork 套件支持。
GitHub - medicnex-file2md
💡 本频道仅作项目分享,风险自控
📮分享投稿 ☘️频道 🍵茶馆
MedicNex File2MD 是一个基于 FastAPI 开发的微服务,支持将多达123种文件格式(涵盖文档、音频、视频、图片、代码等)统一转换为便于大模型理解的 Markdown 代码块格式。系统集成 PaddleOCR 和 AI 视觉识别,支持并发图片与音频处理,提升处理速度 2-10 倍。支持 Docker 容器化部署与 API Key 鉴权,适用于批量文件转换与异步队列处理。更新版本新增音视频转录、SRT字幕生成及 Apple iWork 套件支持。
GitHub - medicnex-file2md
📮分享投稿 ☘️频道 🍵茶馆
dockpeek 是一个简单的工具,可以显示映射到主机端口的 Docker 容器端口。
https://github.com/dockpeek/dockpeek
https://github.com/dockpeek/dockpeek
适用于Proxmox VE的轻量级监控应用程序,可通过简单的Web界面显示虚拟机和容器的实时状态
https://github.com/rcourtman/Pulse
https://github.com/rcourtman/Pulse
#singbox #配置
1.12.x
1.11.x
可以搭配substore文件+脚本操作动态生成配置[脚本来自@xream] [使用教程]
or
1.12.x
1.11.x
可以搭配substore文件+脚本操作动态生成配置[脚本来自@xream] [使用教程]
https://raw.githubusercontent.com/qiuxiuya/qiuxiuya/main/singbox/config/substore.js#name=单条订阅名&outbound=%40Global-%EF%BD%9E%5E(%3F!.*shadowTLS).*%24or
https://raw.githubusercontent.com/qiuxiuya/qiuxiuya/main/singbox/config/substore.js#name=组合订阅名&type=1&outbound=%40Global-%EF%BD%9E%5E(%3F!.*shadowTLS).*%24详细介绍:https://mp.weixin.qq.com/s/oiEKiTmqkNWYhObOg2GshA
工具清单如下:
1.阿里通义法睿:https://tongyi.aliyun.com/farui/home
2.秘塔 MetaLaw:https://meta.law/
3.同花顺法智:https://www.fazhi.law/
4.百度法行宝:https://ailegal.baidu.com
5.语迟 SLAW:https://chat.slaw-ai.com/
6.元典智库:https://www.chineselaw.com/tyjs/index
7.海瑞智法:https://www.hairuilegal.com
Pixel Camera 转生:https://apps.apple.com/app/id6742591546
Adobe 实验室出品,性能耗费巨大(五张提示过热、十张整机降频、热状态critical——),但是效果超级棒。自带类似SRZ的技术和夜景模式。
设备最低支持到 12 Pro,非 Pro 机型需要 iPhone 14 起。iPad 与 SE 机型均不支持。
Adobe 实验室出品,性能耗费巨大(五张提示过热、十张整机降频、热状态critical——),但是效果超级棒。自带类似SRZ的技术和夜景模式。
设备最低支持到 12 Pro,非 Pro 机型需要 iPhone 14 起。iPad 与 SE 机型均不支持。
过Cloudflare啥的没问题,扣款验证一律不过。
4031630142117745|10/29|910|
4031630102620449|10/29|810|
4031630148300535|02/29|696|
4031630313361221|05/29|580|
4031630340983062|01/29|284|
4031630418410170|12/29|286|
4031630423280295|03/29|944|
4031630523107083|01/29|013|
4031630598557097|09/29|074|
4031630695453463|11/29|482|
4031630701272071|12/29|618|
4031630707108444|04/29|162|
4031630733407174|12/29|213|
4031631234871223|02/30|686|
4031630142117745|10/29|910|
4031630102620449|10/29|810|
4031630148300535|02/29|696|
4031630313361221|05/29|580|
4031630340983062|01/29|284|
4031630418410170|12/29|286|
4031630423280295|03/29|944|
4031630523107083|01/29|013|
4031630598557097|09/29|074|
4031630695453463|11/29|482|
4031630701272071|12/29|618|
4031630707108444|04/29|162|
4031630733407174|12/29|213|
4031631234871223|02/30|686|
网络导入错误的使用以上文件导。
网络导入:
https://shuyuan.nyasama.cc/shuyuan/12f348d3510bac0e5f1b164274f0b136.json
https://shuyuan.nyasama.cc/shuyuan/1ca18c905ade022c7d63c1277fd7e184.json
好久没更,感觉要凉了,速度进ICU抢救一下。
#书源 #订阅🚀 自用机场
网络导入:
https://shuyuan.nyasama.cc/shuyuan/12f348d3510bac0e5f1b164274f0b136.json
https://shuyuan.nyasama.cc/shuyuan/1ca18c905ade022c7d63c1277fd7e184.json
#书源 #订阅
https://github.com/google-ai-edge/gallery/releases/tag/1.0.3
from 每周一书 🎉